学位授予文件

当前位置: 首页 -> 人才培养 -> 研究生培养 -> 学位授予文件

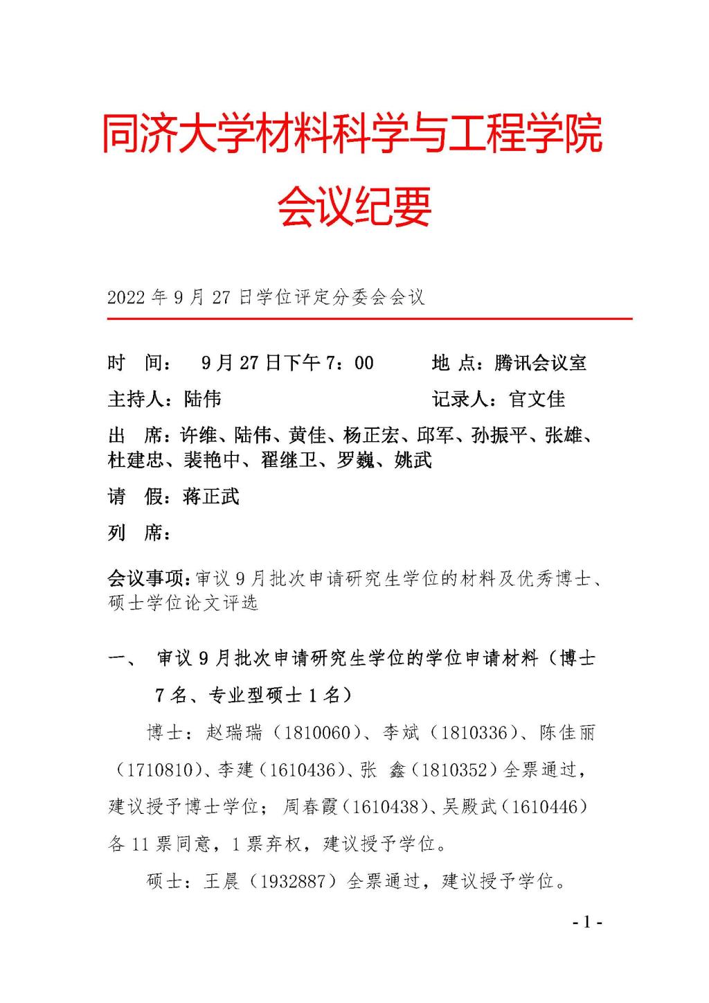
材料科学与工程学科学位评定分委员会会议纪要(20220927)

发布日期:2022-10-12  来源:   点击量:


联系方式

电话:021-69584723

传真:021-69584723

地址:上海市曹安公路4800号BB贝博艾弗森官方网站

© 2019 中国·BB贝博艾弗森(股份)有限公司-官方网站 版权所有